Biochimica et Biophysica acta. Biomembranes Publication

Congratulations to Valérie who just published in Biochimica et Biophysica acta. Biomembranes !https://pubmed.ncbi.nlm.nih.gov/36216098 /Lipid-membrane protein interaction visualised by cryo-EM: A review.Biou, V. Lipid-Membrane Protein Interaction Visualised by Cryo-EM: A Review. Biochimica…

Comments Off on Biochimica et Biophysica acta. Biomembranes Publication

Analytical Chemistry Publication

Congratulations to Anaïs, Baptiste,  Christel, Manuela and all the collaborators who just co-published in Analytical Chemistry !https://pubmed.ncbi.nlm.nih.gov/36200347/Influence of Hydrophobic Groups Attached to Amphipathic Polymers on the Solubilization of Membrane Proteins along…

Comments Off on Analytical Chemistry Publication

3rd plenary session of APPICOM GDR Nov. 2022

APPICOM organizes its 2022 plenary meeting next November 14-16th, 2022 in Dourdan, 1h hour south of Paris by public transportation.Extended deadline for registration is: September 15th 2022.See the dedicated web…

Comments Off on 3rd plenary session of APPICOM GDR Nov. 2022

Methods in Molecular Biology Publication

Congratulations to Jordi, Pauline,  Christel, Karine, Marc, Francesca and Bruno who just co-published in Methods in Molecular Biology !https://pubmed.ncbi.nlm.nih.gov/35773575/Membrane Protein Production in Escherichia coli: Protocols and Rules.Royes, J.; Talbot, P.;…

Comments Off on Methods in Molecular Biology Publication
Read more about the article Journal of Structural Biology publication
SAXS structure of drosophila SuFu

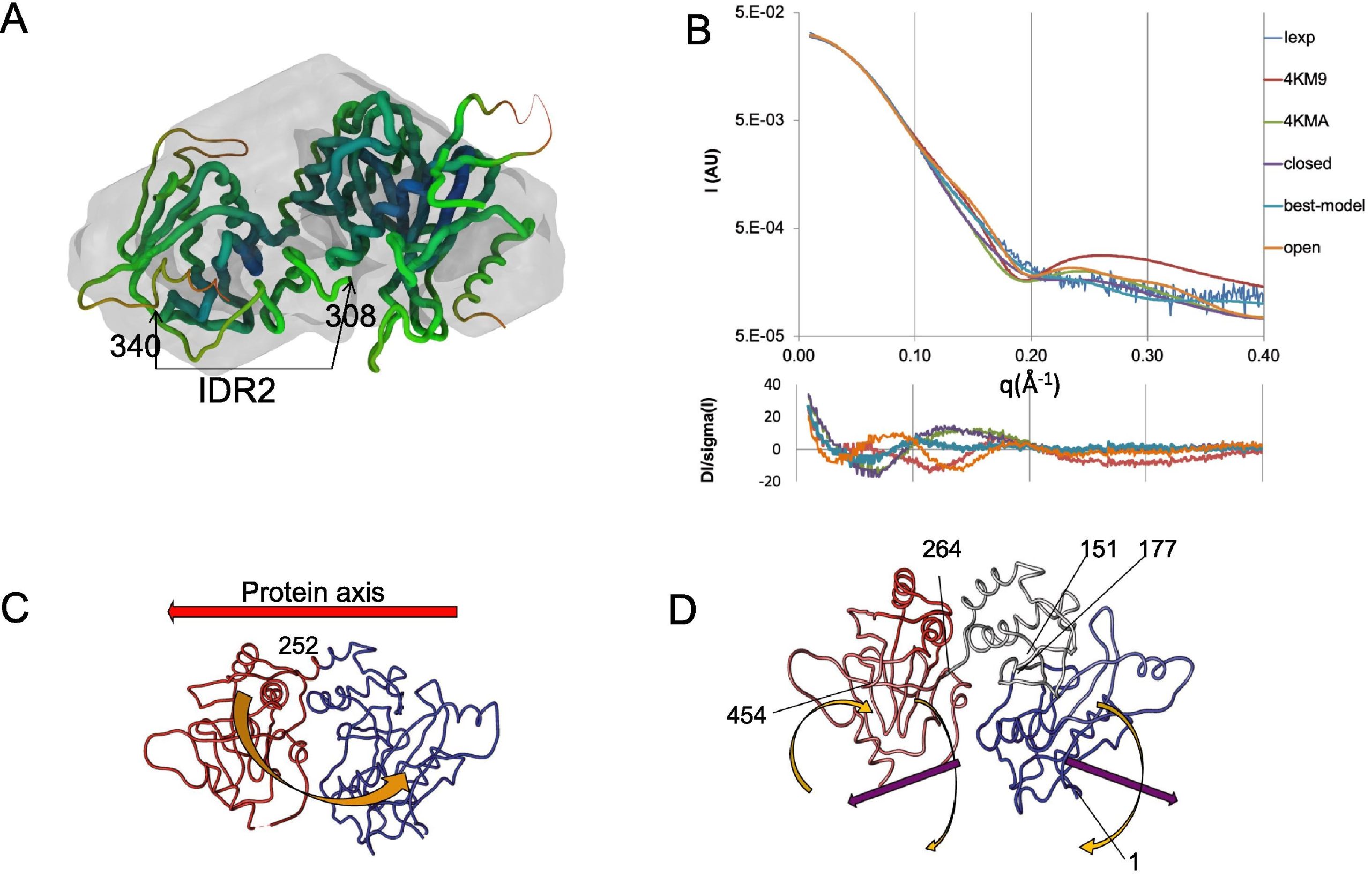
Journal of Structural Biology publication

Congratulations to Staëlle, Amira, Annick and Valérie who just co-published in Journal of Structural Biology !https://www.sciencedirect.com/science/article/pii/S1047847722000235?via%3Dihub#f0020Great collaborative work with Synchrotron SOLEIL, Institut Jacques Monod and Laboratoire de Biochimie Théorique !!Disordered…

Comments Off on Journal of Structural Biology publication
Read more about the article Communications Biology publication
Structure of ExbBDSm solved by cryo-EM.

Communications Biology publication

Congratulations to Valérie and Philippe who just co-published in Communications Biology !https://rdcu.be/cLJg1Great collaborative work !!Structural and Molecular Determinants for the Interaction of ExbB from Serratia Marcescens and HasB, a TonB…

Comments Off on Communications Biology publication

Nature Communications publication

Congratulations to Laurent, Alexandre, Elodie, Christel & Karine who just published in Nature Communications ! https://rdcu.be/cLnXk Great collaborative work with ICSN and IBMM for  using high pressure NMR to study…

Comments Off on Nature Communications publication

Apply for fellowship “Structure function study of a tripartite efflux pump from the ABC superfamily, in its lipid environment” CALL2

PI: Martin Picard,  Manuela Zoonens Our laboratory has acknowledged experience in the manipulation and characterization of membrane protein transporters in vitro after solubilization and stabilization by classical or alternative surfactants or…

Comments Off on Apply for fellowship “Structure function study of a tripartite efflux pump from the ABC superfamily, in its lipid environment” CALL2

Apply for FP-DYNAMO-PARIS FELLOWSHIP PROGRAMME CALL2

FP-DYNAMO-PARIS fellowship programme is proposing 21 fellowships for the most brilliant students from all over the world.This project is funded by the European Union’s Horizon 2020 Research and Innovation Programme…

Comments Off on Apply for FP-DYNAMO-PARIS FELLOWSHIP PROGRAMME CALL2

Apply for fellowship ” Heme import in bacteria: structural studies of transmembrane protein complexes ” CALL2

PI: Valérie Biou, Nathalie Dautin, Philippe DelepelaireIron is necessary for bacterial growth and is imported via specific membrane systems that span the two membranes of gram-negative bacteria.The present post-doctoral project aims…

Comments Off on Apply for fellowship ” Heme import in bacteria: structural studies of transmembrane protein complexes ” CALL2